-
Posts
60 -
Joined
-
Last visited
Reputation
42 NeutralИнформация
-
Город
Горно-Алтайск
-
Interests
Авто, ламповый звук, винил, самогон и rock ’n’ roll.
-
Audio system
Арктур 006 + AT-VM95E февраль 1986.
Ламповый фонокорректор 2х 6Н2П.
Усилитель двухтактный: ГУ-50, 100W на канал, Ua=1000v Ia0=30mA Ug2=300v Raa=10k THD <1%
Колонки "Бабушкин шифоньер" 46л. Динамики DL Audio Barracuda 8 Flat + DL Audio Barracuda 165 x2 + MeloDavid CB25M -
Hi-Fi Industry relationship
Просто люблю музыку и хороший звук
Recent Profile Visitors
The recent visitors block is disabled and is not being shown to other users.
-
Двухтактный усилитель на ГУ-50, с чего начать?
dydxbk replied to dydxbk's topic in DIY и твики, ремонт и апгрейд
Наслышан, точнее начитан об этом. хороший усилитель. А фото буду считать попыткой подстрекательства к созданию подобного. Ну очень круто выглядит, хотелось бы послушать в живую. -
Двухтактный усилитель на ГУ-50, с чего начать?
dydxbk replied to dydxbk's topic in DIY и твики, ремонт и апгрейд
Поздравляю всех участников темы с наступлением нового 2026 года, желаю что бы ваши проекты были доведены до конца и завершены, что бы на это всегда хватало средств, упорства и терпения. Проект усилителя, опасный для жизни: 2 по 100Вт на ГУ-50 завершен. Реально удалось достичь мощность до 150 Вт на канал. при КНИ <0,5% при мощности 100 Вт КНИ <0,4% Неравномерность АЧХ 20-20000Гц <4дб. Выражаю огромную благодарность участниками форума за помощь в поиске технических решений. Настоятельно не рекомендую проект к повторению по причине наличия опасного для жизни анодного напряжения более 1000 вольт!!! -
dydxbk started following Катаем лампы... (вольный перевод термина tube rolling) , А что если?.... (вопросы по акустическим системам) , Magico S5 2024 что внутри? and 2 others
-
Всем привет. Предлагаю писать в этой теме вопросы по акустическим системам формата "а что если ...". Прошу не писать ерунду типа: "а что если АС включить в розетку 220в?" Мой первый вопрос будет следующим. Например имеем динамик с Fs=23Гц и Vas=73л. Мы знаем что если этот динамик поставить в ЗЯ объемом равным Vas то резонансная частота системы увеличится в 1.414 раз, если этот же динамик установить в объем равный Vas/2 то резонансная частота увеличится в 1.732 раз. Вопрос: Как изменится резонансная частота если мы установим в ЗЯ, объемом равным Vas динамика, два одинаковых динамика?
-
Двухтактный усилитель на ГУ-50, с чего начать?
dydxbk replied to dydxbk's topic in DIY и твики, ремонт и апгрейд
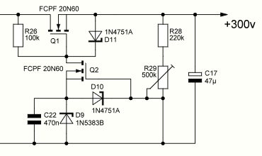
У меня есть "трофейный" запас резисторов МЛТ-2 разной мощности, в таком количестве что некоторые номиналы можно подобрать с точностью в 1% иногда использую их. Сейчас в макете до 950в анодного напряжения при включении и работают нормально. Где-то читал что вроде как частично лечится улучшением фильтрации питания. По поводу стабилизированного питания сетки, думаю это надо делать обязательно, либо делать так как если напряжение на сетке проседает, то усилитель не развивает максимальную мощность и теряет динамику. Полностью согласен. При этом наблюдается такой эффект: когда напряжение сети плавает то анодное напряжение увеличивается вместе с напряжением смещения, и таким образом мощность рассеиваемая анодом остается практически неизменной. А при нестабилизированном напряжении экранной сетки есть риск что мощность рассеиваемая анодом и экранной сеткой будет превышать допустимую и лампам со временем придет кирдык. На этапах запуска было пару раз что лампы "краснели". ГУ-50 долго лежавшие по началу и так склонны сваливаться в "саморазогрев", а тут еще и это. Я для питания анодного в экспериментах часто использую маломощный "преобразователь Никси" типа такого: Мосфет можно поставить на 1200в, индуктивность на 1А, подобрать диод на необходимое напряжение, вместо BC547 использовать TL431, пересчитать делитель получается стабилизированый источник питания. На фото двухканальный такой блок питания, прост в повторении, работает достаточно стабильно. Раньше такой применял когда собирал ламповые педали эффектов для электрогитары. -
Лишь например. Можно и так, а можно и согнуть фанеру, взять толщиной 3мм, и слоями "натянуть" на остов. Кое какие элементы можно вырезать и на ЧПУ. На данном этапе оценки сил, возможности, мотивации и возможностей не имеет значения, можно подобрать и купить под ТЗ что нибудь более менее подходящее. Нет цели скопировать. Скорее вероятно сделать свою реплику лишь внешне отдаленно похожую. Поэтому не важно какую версию, мне нравится S5 вот и все. Нет спортивного интереса в этом, вариант хорош когда нет ничего и надо что-то доброе "по быстрому" собрать, в этом мало удовольствия. Разобраться в вопросе гораздо интереснее, чем просто повторить проект материале.
-
Всем привет. Заинтересовал вопрос конструкции напольных колонок Magico S5 2024. Понятно что это все плод большой инженерной работы, и опыта. Возникло желание сделать внешне схожий корпус с аналогичным набором динамиков. В интернете нашел 3Д визуализацию внутреннего мира данной АС: Я так понимаю внутри с помощью "шпангоутов" и элементов между ними и соединяющих их с боковыми панелями реализованы акустические резонансные фильтры? Или это все необходимо только для демпфирования колебаний? И возникает вопрос есть ли какие-то программы позволяющий произвести расчет и/или оценить необходимые параметры резонансных фильтров? А так же программы для расчета интерференционной картины в объеме АС? Хотелось бы услышать мнение @Мусатов Костя. На сколько реально сделать что-то хотя бы отдаленно напоминающее в гараже, например из фанеры?
-
Двухтактный усилитель на ГУ-50, с чего начать?
dydxbk replied to dydxbk's topic in DIY и твики, ремонт и апгрейд
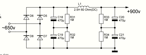
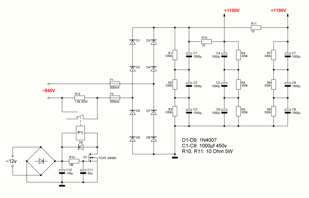
Если буду заниматься тонкой настройкой или если по спектру гармоник будет совсем плохо, то посмотрим. Есть такой момент что при увеличении глубины обратной связи после какой-то величины теряется устойчивость работы усилителя и появляется генерация частоты <1 Гц. Сделал стабилизированное питание экранной сетки. Теперь напряжение не проседает при максимальной мощности. Еще заказал другой силовой трансформатор для того что бы поднять напряжение анода до 1000-1100в (крайне не советую так делать без навыков и знаний ни кому!) Собрал соответственно плату питания для нового трансформатора, как транс придет буду испытывать. Вообще по идее диоды тоже надо шунтировать резисторами для балансировки падения напряжения, но обратное сопротивление всех диодов почти одинаково и проблем быть не должно. 1N4007 диод с обратным напряжением до 1000в, на емкости после моста, при напряжении сети 230в (у меня так бывает), может быть не более 1300в, поэтому по два диода последовательно должно нормально работать. Второй момент в том что если поставить дроссель 2,5Гн в фильтр питания вместо резистора 10 Ом картина на спектре гармоник ни как не меняется. При этом колебания питания составляют 10-15мВ и слышимого фона 50/100Гц в АС нет вообще. -
Всем привет. Оригинальное издание 500 копий. На мой слух отлично записано, досталось в практически идеальном состоянии.
-
dydxbk changed their profile photo
-
-
Катаем лампы... (вольный перевод термина tube rolling)
dydxbk replied to a topic in DIY и твики, ремонт и апгрейд
Ну считайте повезло Возможно зависит от режима работы лампы, если режим выбран по предельным характеристикам, как например в педали эффекта для электрогитары, то там очень хорошо слышно разницу между новыми, старыми, разными заводами, и годами выпуска. Так же пробовал разного года 6Н8С и 6Н9С в предусилитель своего усилителя на ГУ-50, тоже заметной разницы не слышно, кроме неисправных ламп, одна лампа почему то гудит, именно сама лампа, при питании переменным накалом. При этом фона в усилительный тракт не даёт. Заметил что 6н9с с большой наработкой сильно микрофонят, а вот свежие почти нет. -
Катаем лампы... (вольный перевод термина tube rolling)
dydxbk replied to a topic in DIY и твики, ремонт и апгрейд
По поводу мелких ламп, типа 12AX7, ECC88, 6Н2П, могу сказать что разницы в звуке, со временем эксплуатации в фонокорректоре не услышал, ставил и откровенно старые лампы с большой наработкой, и новые. Разница в звуке становится заметна когда например вместо 6н2п ставишь 6н23п, или ecc88, по скольку характеристика лампы другая то и режим нужно менять согласно характеристике. И тут характер звучания больше будет зависеть от крутизны характеристики, и каких-то особенностей конкретной лампы, бывает что одна лампа из партии попадется такая что например даёт большую вторую гармонику, но это скорее исключение связанное с браком. -
Катаем лампы... (вольный перевод термина tube rolling)
dydxbk replied to a topic in DIY и твики, ремонт и апгрейд
Ионный ток может достигать нескольких ампер, в результате чего может сгореть ТВЗ или катодный резистор, в некоторых схемах встречал в катоде предохранитель, возможно как раз на такой случай. -
Катаем лампы... (вольный перевод термина tube rolling)
dydxbk replied to a topic in DIY и твики, ремонт и апгрейд
По опыту использования ГУ-50 могу сказать что на долго хранившиеся, неиспользованные лампы не стоит сразу подавать анодное напряжение, начинают стрелять, необходимо прогреть сутки без анодного напряжения, потом подать анодное и постепенно поднимать анодный ток и следить что бы лампа не свалилась в саморазогрев. Объяснение данного феномена простое, лампа при хранении натягивает воздух который ионизируется и становится проводником. Спустя несколько десятков часов геттер напыляет новый активный слой адсорбируя воздух и тогда на лампы можно подавать и повышенное анодное в пределах разумного и ничего им не будет. Красным отметил границу напыления геттера до прогрева. -
Двухтактный усилитель на ГУ-50, с чего начать?
dydxbk replied to dydxbk's topic in DIY и твики, ремонт и апгрейд
Привожу спектр гармоник от 1 кГц на мощности 80 Вт и 100 Вт соответственно. при мощности 80 Вт: при мощности 100 Вт:
